叶飘然《大六壬通解下册》大六壬预测占卜算命书籍
2019-08-10 13:52:40 六壬占卜
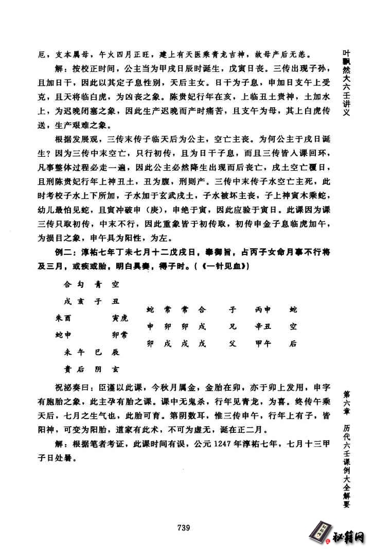
注意:为了节省空间展示的图片是经过压缩后上传的,不是太清楚,原书是比较清楚的
《大六壬通解下册》内容截图如上:
《大六壬通解下册》六壬书籍简介
=============================
道家不传之秘,法术、符咒、圆光术、鲁班术、开天眼、等各种手抄珍藏版古籍资料
奇术类:
江湖奇功书籍、民间秘技书籍、失传绝学、江湖奇术书籍、家传秘法、祝由术书籍、水碗查事、鬼敲门术、巫术书籍、蛊毒、降头术、五鬼运财术书籍、五行隐遁术、日本忍术书籍、、等
=============================本次分享的是以下类书籍:六壬、六壬神课、大六壬、小六壬、六爻、六壬占卜、六爻预测、类书籍资料
书籍编号:LR1091叶飘然《大六壬通解下册》
《大六壬通解下册》六壬格式:PDF
《大六壬通解下册》六壬
查看下载地址:
免责声明:本站所有信息均来源于互联网搜集,并不代表本站观点,本站不对其真实合法性负责。如有信息侵犯了您的权益,请告知,本站将立刻删除。
